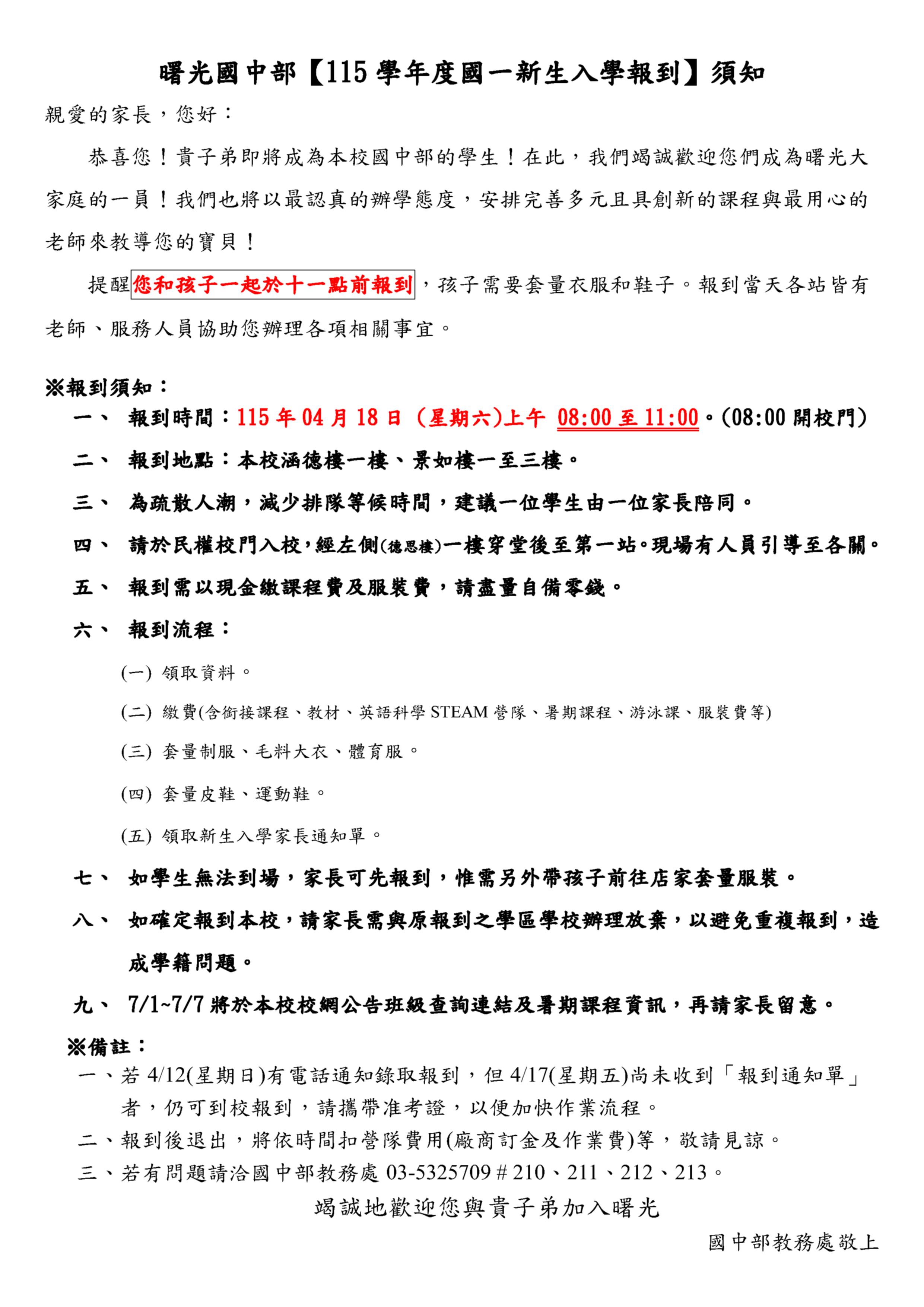
校園公告 公告主旨 4/18國中部新生報到【注意事項】 發佈日期 2026 年 4 月 13 日 發佈單位 國中部註冊組 公告類別 最新消息, 學生專區 公告等級 重要 點閱次數 6,234 公告內容 本公告為報到通知單概覽 如4/17本週五前未收到報到通知單,可直接參考下圖所列 當天仍可憑准考證號報到(建議攜帶准考證) 暫定候補通知時間:第2次為4/22(三)、第3次為4/29(三)、第4次為6/2(三)。 候補由校方視缺額再電聯通知家長。 相關附件 【2026-04-13】【校車公告】曙光女中4/20~4/25交通車車趟表 【2026-04-12】115學年度國中部新生入學中籤名單